O tratamento do câncer avançou com a introdução de uma nova terapia usando células T duplo-negativas anti-CD19 CAR (RJMty19) prontas para uso para atingir o linfoma de grandes células B recidivante ou refratário. Esta abordagem inovadora visa superar as limitações das terapias tradicionais com células CAR-T autólogas, que são muitas vezes caras, demoradas e inacessíveis para muitos pacientes.
Qian Wenbin do Departamento de Hematologia do Segundo Hospital Afiliado da Escola de Medicina da Universidade de Zhejiang e o Dr. Yang Liming da Weize Biotechnology Co., Ltd. e seus colegas conduziram o primeiro ensaio clínico de Fase 1 em humanos para avaliar a segurança e eficácia desta terapia inovadora. Sua pesquisa foi publicada na revista eClinicalMedicine, revisada por pares.
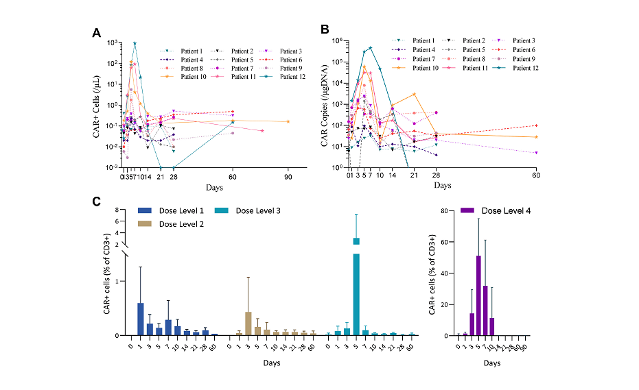
O estudo envolveu um pequeno grupo de pacientes com linfoma de grandes células B recidivante ou refratário que haviam recebido múltiplas terapias anteriores. Esses pacientes receberam uma dose única de RJMty19 após quimioterapia linfodepletora. Os pesquisadores avaliaram diferentes níveis de dose para determinar a dose ideal. Notavelmente, o ensaio não encontrou toxicidades limitantes da dose, indicando um perfil de segurança favorável.
Em termos de eficácia, os níveis de dosagem mais elevados mostraram resultados impressionantes. Yang enfatizou a importância dessas descobertas: “Nossos resultados mostram que as células CD19-CAR-DNT parecem ser bem toleradas pelos pacientes com LBCL e têm boa atividade antitumoral. Mais estudos deste produto com um tamanho de amostra maior são necessários”.
Notavelmente, o estudo relatou uma resposta global positiva, com benefícios significativos observados em doses mais elevadas. Os pacientes que receberam as doses mais elevadas apresentaram o benefício mais significativo, com todos os pacientes nestes níveis a alcançarem o controlo da doença e respostas objectivas. Esta eficácia dependente da dose é um achado importante e destaca o potencial do RJMty19 como uma opção de tratamento viável para pacientes com linfoma de grandes células B.
Os pesquisadores observaram que os efeitos adversos mais comuns do tratamento foram toxicidades hematológicas, incluindo reduções na contagem de certas células sanguíneas, que eram controláveis e esperadas. É importante ressaltar que não houve casos graves de síndrome de liberação de citocinas (SRC) ou síndrome de neurotoxicidade associada a células efetoras imunológicas (ICANS), que são preocupações frequentes com a terapia CAR-T.
Dr. Yang enfatizou o impacto potencial de seu trabalho: “Este estudo de fase 1 é um passo crítico para fornecer tratamentos acessíveis e eficazes para pacientes com linfoma de grandes células B recidivante ou refratário. Esses resultados promissores justificam estudos adicionais em ensaios clínicos maiores”.
Os resultados do estudo sugerem que o RJMty19 poderia revolucionar o cenário do tratamento do linfoma de grandes células B, fornecendo uma opção mais acessível e potencialmente mais eficaz do que as terapias atuais. A comunidade oncológica aguarda ansiosamente uma validação adicional destes resultados promissores à medida que os investigadores conduzem ensaios maiores.
Tomados em conjunto, este estudo do Dr. Yang, bem como de outros especialistas, traz esperança aos pacientes com linfoma de grandes células B recidivante ou refratário e destaca o potencial das células CD19-CAR-DNT como uma nova área de imunoterapia contra o câncer. A investigação abre caminho para avanços futuros e destaca a importância de abordagens inovadoras na luta contra o cancro.
Referência do diário
Xiao Xibin, Liu Hui, Qiu Xi, Chen Panpan, Li Xian, Wang Dan, Song Guangrong, Cheng Yu, Yang Liming e Qian Wenbin. “Células CD19-CAR-DNT (RJMty19) em pacientes com linfoma de grandes células B recidivante ou refratário: um estudo de fase 1, primeiro em humanos.” Medicina Clínica Eletrônica, 2024. doi: https://doi.org/10.1016/j.eclinm.2024.102516
Sobre o autor

Médico nº 9

Wen Bin Qian



