Início ANDROID Descobriu-se que PIEZO1 dificulta o processo de cicatrização de feridas

Descobriu-se que PIEZO1 dificulta o processo de cicatrização de feridas

51
0

Quando nossa pele é ferida, começa um processo complexo para curar a ferida. Os queratinócitos (as células que constituem a camada externa da pele) movem-se em massa para preencher a lacuna. No entanto, os investigadores descobriram que a proteína PIEZO1 pode interferir neste processo, retardando a cicatrização de feridas. Compreender o papel do PIEZO1 no movimento celular pode levar a novas formas de melhorar a cicatrização de feridas, beneficiando muitas pessoas com lesões e feridas crónicas.

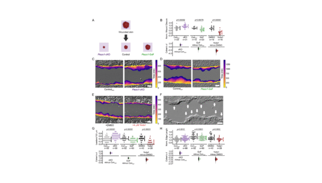
Pesquisadores da Universidade da Califórnia, Irvine, descobriram o papel crítico do canal iônico PIEZO1 na regulação da migração celular durante a cicatrização de feridas. A pesquisa, liderada pelo professor John Lowengrub, Dr. Jinghao Chen, Dr. Jesse Holt e Dra. Elizabeth Evans, foi publicada na revista PLOS Computational Biology. O estudo revela como o PIEZO1 inibe a formação de células líderes, que são críticas para coordenar a migração celular, afetando assim o processo de cicatrização de feridas.

As células líderes formadas na borda da ferida transmitem sinais mecânicos e bioquímicos que coordenam o movimento das células seguidoras para fechar a ferida. Os pesquisadores combinaram métodos experimentais e modelagem matemática para estudar o papel do PIEZO1 nesse processo. Seus resultados mostram que a atividade do PIEZO1 inibe a formação dessas células líderes, resultando em tecidos mais pobres e no fechamento mais lento da ferida.

Chen explicou a motivação do estudo: “Compreender como o PIEZO1 regula a formação e a coordenação das células líderes durante a migração dos queratinócitos fornece informações valiosas sobre os mecanismos de cicatrização de feridas. Nossos resultados mostram que direcionar o PIEZO1 pode melhorar a eficiência da cicatrização de feridas”.

Usando microscopia de lapso de tempo e exame de feridas, a equipe observou que a atividade do PIEZO1 aumentou a contração celular na borda da ferida, inibindo o avanço das células necessárias para o fechamento da ferida. Experimentos mostraram que as células sem PIEZO1 tinham mais células líderes e, portanto, fechamento de feridas mais eficiente do que células com atividade PIEZO1 normal ou aumentada.

A equipe de pesquisa também desenvolveu um novo modelo bidimensional contínuo de fechamento de feridas que incorpora fatores-chave como movimento celular, retração, adesão célula-célula e direcionalidade coordenada. Este modelo permitiu simular os efeitos do PIEZO1 na migração celular coletiva e validar seus resultados experimentais. Suas simulações confirmaram que o aumento da atividade do PIEZO1 leva à redução da direcionalidade da coordenação, inibindo assim o fechamento eficaz da ferida.

Dr. Chen enfatizou a importância de suas descobertas: “Nosso estudo fornece uma estrutura abrangente para compreender os mecanismos biofísicos pelos quais o PIEZO1 regula a migração celular coletiva. Este conhecimento pode informar o desenvolvimento de novas estratégias terapêuticas para melhorar a cicatrização de feridas”.

Tomados em conjunto, este estudo destaca a importância dos sinais mecânicos na cicatrização de feridas e fornece alvos potenciais para intervenção terapêutica. Os insights do professor Lowengrub, do Dr. Pathak e de sua equipe sobre o papel do PIEZO1 na formação e coordenação de células líderes durante a migração de queratinócitos abrem caminho para pesquisas futuras para melhorar o processo de cicatrização de feridas.

Referência do diário

Chen, J., Holt, JR, Evans, EL, Lowenrub, JS e Pathak, MM (2024). “PIEZO1 regula a formação de células líderes e a coordenação celular durante a migração coletiva de queratinócitos.” Biologia Computacional PLOS. Número digital: https://doi.org/10.1371/journal.pcbi.1011855

Sobre o autor

Jinghao Chen Recentemente recebeu seu PhD em Matemática pela Universidade da Califórnia, Irvine, em 2024, sob a supervisão do Professor John Lowengrub. Os seus principais interesses de investigação situam-se na área da matemática computacional e aplicada, com especial enfoque na biologia matemática. Neste campo, ele desenvolve modelos matemáticos contendo equações diferenciais parciais apropriadas para capturar e estudar com eficácia vários padrões e fenômenos biológicos. Jinghao foi apoiado por diversas bolsas e prêmios por seu trabalho e apresentou suas descobertas em diversas conferências internacionais.

Source link