Imagine um mundo onde o processo de cura do corpo excede os seus objectivos, resultando numa situação que não só cria cicatrizes visíveis, mas obriga os nossos dedos a enrolarem-se na palma da mão, permanecendo bloqueados nessa posição. Esta cena não vem de uma história de ficção científica; Esta é a realidade das pessoas com quelóides e contratura da aponeurose palmar. Os quelóides, que são cicatrizes espessas e elevadas que crescem sobre as feridas, e a contratura da aponeurose palmar, que faz com que os dedos se dobrem na palma da mão devido ao tecido cicatricial espesso, apresentam desafios únicos para muitas pessoas. Ambas as condições são causadas pelo processo de cura do corpo que está acelerado, resultando em cicatrizes excessivas que não sabem quando parar. Embora sejam comuns e tenham um impacto significativo na vida das pessoas, os tratamentos eficazes têm sido ilusórios, recorrendo muitas vezes à cirurgia, o que nem sempre evita a recorrência. Neste contexto, os cientistas têm explorado as raízes genéticas destas doenças na esperança de encontrar novas formas de tratá-las nas suas causas profundas, em vez de apenas abordar os seus sintomas.
Liderada por Elias Volkmer, PhD, Universidade Ludwig Maximilian de Munique, Alemanha, uma excelente equipe composta por Marcus Stocks, Annika S. Walter, Professor Elif Akova, Professor Wolfgang Boecker, Attila Aszodi, Gerd Gauglitz e Maximilian Saller, PhD, fez progressos inovadores na decifração da base genética da cicatriz quelóide e da contratura da aponeurose palmar. O estudo, detalhado na revista Heliyon, utilizou sequenciamento genético avançado para revelar os padrões genéticos únicos que definem as duas condições fibróticas.
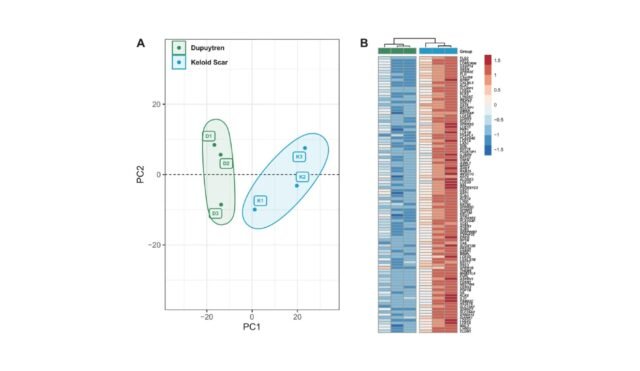
Embora os queloides e a aponeurose palmar possam parecer semelhantes à primeira vista, pesquisas mostram que eles seguem caminhos genéticos completamente diferentes. Esta descoberta importante salienta que cada doença tem a sua própria assinatura genética, estabelecendo as bases para novas estratégias de tratamento que vão além das abordagens cirúrgicas tradicionais.
Elias Volkmer explica as suas descobertas: “Extraímos cuidadosamente material genético de alta qualidade de todas as amostras de tecidos e encontrámos um grande número de genes que se comportavam de forma diferente, o que foi estatisticamente significativo. Surpreendentemente, apesar da sua aparência e efeito semelhantes, não encontrámos sobreposição na composição genética entre as duas condições, sugerindo que têm perfis genéticos completamente diferentes.”
A equipe primeiro coletou amostras de tecidos de indivíduos com ambas as doenças, garantindo que todas as diretrizes éticas fossem seguidas e que os participantes dessem consentimento informado. Eles então usaram tecnologia de sequenciamento genético de ponta para examinar minuciosamente a atividade dos genes em todo o genoma. Essa abordagem permitiu identificar genes específicos que eram mais ou menos ativos nos quelóides em comparação com a contratura da aponeurose palmar, elucidando os processos biológicos e as vias únicas em jogo em cada condição.
Refletindo sobre sua abordagem, Volkmer explica: “Depois de organizar os dados genéticos, nós os comparamos com uma referência humana para encontrar níveis de atividade para um grande número de genes. Em seguida, normalizamos os níveis de atividade genética e simplificamos os dados para compreender melhor o cenário genético.”
Esta investigação inovadora não só aprofunda a nossa compreensão dos factores genéticos que causam estas doenças, mas também abre a porta ao desenvolvimento de tratamentos personalizados que visam as anomalias genéticas específicas de cada doença. Os benefícios potenciais destas descobertas são enormes, trazendo uma nova esperança às pessoas afetadas por estas doenças frequentemente debilitantes. Volkmer enfatiza a importância do seu trabalho: “Nossa análise destacou diferentes alterações moleculares em cada caso. Notavelmente, não encontramos perfis comuns de atividade genética entre eles. Nosso estudo aponta para processos biológicos chave e vias de sinalização que podem desempenhar um papel fundamental no seu desenvolvimento e progressão.”
Referência do diário
Marcus Stocks, Annika S. Walter, Elif Akova, Prof. Wolfgang Boecker, Prof. Attila Aszodi, Prof. Gerd Gauglitz, Dr. https://doi.org/10.1016/j.heliyon.2023.e23681.
Sobre o autor
Dr. é um distinto profissional médico cuja formação educacional começou em sua cidade natal, Munique. O seu percurso académico na Universidade Ludwig Maximilian de Munique (LMU) foi marcado por conquistas extraordinárias, culminando numa prestigiada bolsa que avançou os seus estudos na Harvard Medical School, em Boston. A paixão do Dr. Volkmer pela pesquisa foi despertada durante um período de oito meses na Clínica Mayo em Rochester, Minnesota. Lá, ele realizou experimentos importantes para sua tese de doutorado no estimado Laboratório de Pesquisa Larry Kanitz, estabelecendo as bases para sua futura pesquisa médica.
Com esta valiosa experiência, o Dr. Volkmer equilibra habilmente seu trabalho de pesquisa e responsabilidades clínicas. Seu foco clínico em cirurgia da mão fez dele um dos mais renomados especialistas nesta área em Munique e no sul da Alemanha. Dr. Volkmer concluiu recentemente o rigoroso processo de candidatura para um cargo de professor na Universidade de Munique, demonstrando ainda mais seu compromisso com o avanço do conhecimento e da prática médica. Sua carreira é uma prova de sua dedicação à pesquisa e aos aspectos clínicos da medicina, ressaltando suas contribuições significativas para a comunidade médica.



